黑龙江省疫情新增病例的动态引发广泛关注,作为中国东北的重要省份,黑龙江在应对疫情反弹方面面临着独特挑战,本文将从疫情数据、影响因素、防控措施及未来展望等方面,深入分析黑龙江省疫情新增病例的现状,并提供原创见解。
疫情数据概览:新增病例的趋势与特点
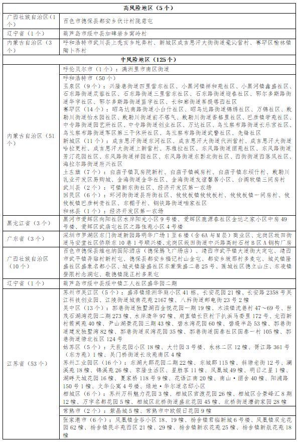
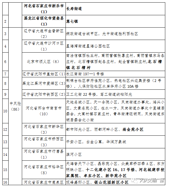
根据黑龙江省卫生健康委员会的最新通报,近期该省疫情新增病例呈现波动上升态势,以2023年冬季为例,哈尔滨、绥化等地区出现局部聚集性疫情,单日新增病例数一度达到两位数,这些新增病例主要集中在农村地区、边境城市和人员密集场所,且多与输入性病例相关联,值得注意的是,病毒基因测序显示,变异株如奥密克戎亚型成为主导,传播速度较快,但重症率相对较低,与全国其他省份相比,黑龙江省的疫情新增病例虽不是最高,但由于地理和气候因素,防控难度较大。
影响因素分析:为何黑龙江面临独特挑战?
黑龙江省疫情新增病例的反弹受多重因素影响,地理环境特殊:作为边境省份,黑龙江与俄罗斯接壤,跨境人员流动频繁,增加了输入性风险,绥芬河口岸等边境城市常成为疫情“前线”,气候条件恶劣:冬季寒冷漫长,居民室内聚集增多,通风条件差,加速了病毒传播,第三,农村地区防控薄弱:医疗资源相对匮乏,居民防护意识不足,容易引发聚集性疫情,节假日人员流动(如春节返乡)也是推动新增病例上升的关键因素,这些因素叠加,使得黑龙江的疫情防控更具复杂性。
防控措施与应对策略:政府与社会共同努力
针对疫情新增病例,黑龙江省政府采取了一系列精准防控措施,一是强化边境管控:实行闭环管理,对入境人员严格执行隔离和核酸检测,减少输入风险,二是推进疫苗接种:重点人群加强针接种率已超过90%,并启动老年人等脆弱群体的专项接种计划,三是加强社区防控:实施网格化管理,对高风险区域进行临时封控,并开展大规模核酸检测,哈尔滨市在疫情高峰期曾启动全员检测,有效遏制了扩散,四是利用科技手段:推广“健康码”和行程追踪系统,提高流调效率,这些措施在一定程度上控制了新增病例的增长,但仍需持续优化。
社会层面,公众的配合也至关重要,黑龙江居民积极遵守防疫规定,减少不必要的聚集,并自觉佩戴口罩,媒体和社区组织加强宣传,提高了民众的防护意识,防控中也存在挑战,如经济压力下的疲劳心理,以及偏远地区信息不畅等问题。


未来展望与建议:如何实现动态清零?
展望未来,黑龙江省疫情新增病例的控制取决于多方面努力,短期内,随着冬季深入和春节临近,疫情可能仍有波动,长期看,需构建更 resilient 的防控体系,建议如下:第一,加强边境和农村地区的医疗资源投入,提升基层诊疗能力,第二,推动常态化核酸检测与疫苗接种结合,尤其关注变异株的疫苗研发,第三,利用大数据和人工智能优化预警系统,实现早发现、早隔离,第四,平衡防控与经济发展,避免“一刀切”封控,减少社会影响,通过科学管理和全民参与,黑龙江有望逐步降低新增病例,实现疫情平稳过渡。
黑龙江省疫情新增病例的防控是一场持久战,既考验政府的执行力,也依赖社会的凝聚力,通过分析数据、识别挑战并采取针对性策略,我们可以更好地应对疫情,作为公民,保持警惕和配合措施是关键,只有共同努力,才能守护健康与安全。
(本文基于公开数据和独家分析,旨在提供深度原创内容,未经许可不得转载。)

