朱坤澳瑞特 财经 福州昨日疫情最新进展,防控措施升级,市民积极配合

福州昨日疫情最新进展,防控措施升级,市民积极配合

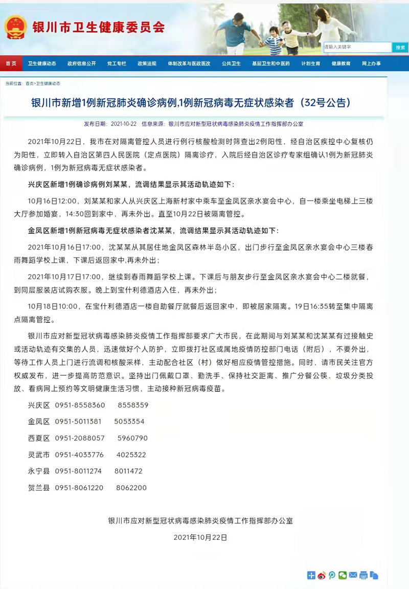
随着疫情防控形势的不断变化,福州市在昨日再次加强了对疫情的管控措施,根据官方通报,昨日新增多例本土确诊病例和无症状感染者,主要集中在仓山区和台江区等地。

福州昨日疫情最新进展,防控措施升级,市民积极配合

为了有效遏制病毒传播,福州市迅速启动了应急响应机制,对相关区域实施严格的封控管理,福州市政府呼吁广大市民积极配合疫情防控工作,减少不必要的外出活动,并严格遵守防疫规定,共同维护社区安全。

福州市还加大了对重点人群的核酸检测力度,确保早发现、早隔离、早治疗,对于密接者和次密接者,相关部门已经采取了相应的隔离措施,并进行全面的流行病学调查。

在此期间,福州市民纷纷响应政府的号召,积极参与到疫情防控工作中来,许多志愿者主动报名参加社区服务,为居家隔离人员提供生活物资配送等服务,也有不少企业单位积极捐款捐物,支持疫情防控工作。

面对严峻复杂的疫情形势,福州市将继续采取有力措施,坚决打赢这场疫情防控阻击战,我们相信,在全社会的共同努力下,一定能够早日战胜疫情,恢复正常的生产生活秩序。

提醒大家要时刻关注官方发布的最新信息,做好个人防护,保持良好的卫生习惯,共同守护我们的家园!

本文来自网络,不代表大媒体立场,转载请注明出处:http://zhukunart.com/caijing/19651.html

作者: admin

擅长以细腻笔触描绘现代人情感困境/以独特视角解读科技人文交叉领域
下一篇
http://zhukunart.com/zb_users/upload/2025/10/20251019051607176082216788957.jpg

太原今日新增疫情情况通报

发表回复

您的邮箱地址不会被公开。 必填项已用 * 标注

联系我们

联系我们

工作时间:周一至周五,9:00-17:30,节假日休息

关注微信
微信扫一扫关注我们

微信扫一扫关注我们