【澳门是新冠肺炎疫区吗,澳门有新冠肺炎吗】

澳门可以去旅游吗?〖A〗、个人在办理好相关证件和手续后,是可以前往澳门旅游的。内地居民如计划前往澳门旅游,需遵循以下步骤和注意事项:申请往来港澳通行证:前往户籍所在地的出入境管理部门或指定的...

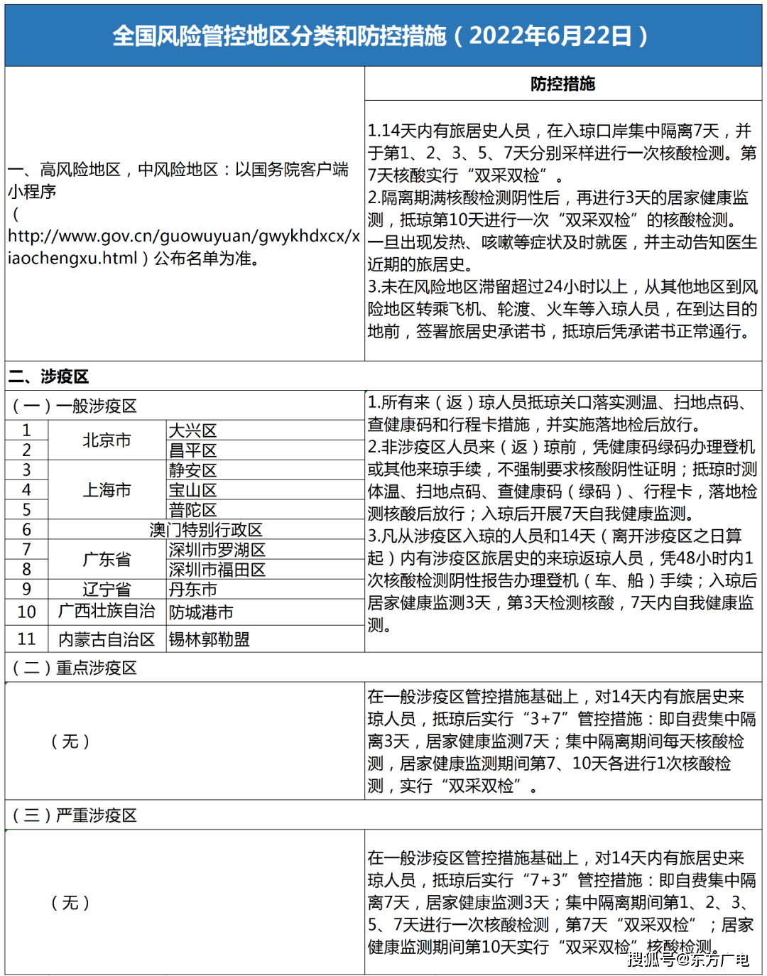
澳门是新冠肺炎疫区吗
联系我们

联系我们

工作时间:周一至周五,9:00-17:30,节假日休息

关注微信
微信扫一扫关注我们

微信扫一扫关注我们