最近去福州安全吗
福州的治安状况总体来说是比较不错的。过去,我一直认为福州和厦门都是非常安全的城市,但近年来厦门发生了一些不安全的事件,这让我开始更加关注福州的治安情况。毕竟,福州作为福建省的省会城市,其治安状况往往更为人所关注。福州近年来加大了治安管理力度,警方采取了一系列措施来保障市民的安全。

是的,福州是一个相对安全的城市,一个人去是可以安全的。然而,在任何地方,安全都是相对的,因此建议采取一些基本的安全预防措施,以确保自己的安全。例如,避免在夜晚独自行走或前往可能存在危险的地方,保护个人财物等。
是否安全,可以从以下方面考虑:交通安全:福州的交通比较发达,包括公交、地铁、出租车等多种交通方式。但是在乘坐出租车或是打的时候,需要注意安全问题,选择正规的出租车公司或是打车软件,并确认车辆的牌照和司机信息,以防止出现安全问题。
总的来看,福州市的治安环境较为安全,但市民仍需保持警惕,注意个人财物安全。在特定区域或时间段,如夜市、旅游景点等,更应提高防范意识。当然,具体的情况还需要结合当前的社会环境与个人实际情况进行综合考量。尽管如此,福州市公安局的努力与市民的积极配合使得城市治安整体保持在一个相对稳定的状态。
安全。治安状况良好:福州市政府和警方一直致力于维护社会治安和公共秩序,加强巡逻和安全管理,使福州成为一个相对安全的城市。低犯罪率:福州的犯罪率相对较低,包括盗窃、抢劫、诈骗等犯罪案件的发生率相对较低。
老家疫情封城了,外地的带着核算能进吗
(壹),问题是老家疫情封城了,外地的带着核酸能进吗。不能。封城的含义就是,不可以出入了,即使拿着核酸也不行,因为得对你负责,放你进去了,你被感染了怎么办。
(贰),目前无法确定西安“封城”结束后远在河南读书的学生何时能回家,需关注官方通知及疫情形势变化。封城期间人员流动受限:西安自12月23日起实施封城措施,公共交通停运、社区封闭管理,导致在外地的西安人(如河南南阳读书的堂妹)无法返回。
(叁),瑞丽现在非必要不得进出。以下是关于瑞丽进出管理的具体规定:非必要不进出:从2021年7月5日8时起,所有人员非必要不得进出瑞丽。进入瑞丽凭证:在瑞丽工作、生活的人员凭在瑞丽的有效凭证(如身份证、户口本、不动产权证、本人经营证照或行政主管单位证明)可以进入瑞丽。
(肆),不犯法。疫情封城是全方面封闭,采取不外出不进去的方式将疫情隔绝出去,减小疫情传播,当地和附近也是完全隔绝,从市区回到村里是可以的,但是需要携带核酸检测证明和行程卡出示,并且需要进村隔离,根据村委会的疫情防控政策进行隔离。
(伍),可以。根据查询相关政策显示,截止到2022年10月4日,内江并没有进行封城,只是鼓励当地居民尽量不要外出采用静态隔离,进入内江的人需要出示24小时核酸报告检测并出示行程码,最后要在内江所设的隔离酒店进行7天静态隔离,隔离通过后才可以进入内江。
(陆),公共卫生安全考虑:鉴于天津近日爆发新冠病毒并已进入战时状态,虽然未实施全面封城,但出于对公共卫生安全的考虑,不建议外地人前往。严格的防控措施:天津市已采取严格的防控措施,包括对进口货物的调查和追踪、加大核酸检测力度、强化冷链食品从业人员的防护等,这些措施可能会对外地人的行程造成不便。
2021年疫情全国封城时间
(壹),年1月23日,武汉市封城,离汉通道关闭,禁止公共交通和私家车上路。2021年1月26日,湖北省全省范围内封省,离汉通道关闭,全省范围内禁止公共交通和私家车上路。2021年1月27日,北京市发布通知,要求全市居民不要离开北京,非必要不进入人员密集场所,同时关闭了部分场所。
(贰),年1月23日,武汉市启动封城措施,切断了离汉交通通道,公共交通和私车受限不得上路。2021年1月26日,湖北省全省范围内实施封省政策,离汉通道被封闭,全省公共交通和私车上路受到限制。
(叁),为了遏制疫情扩散,武汉于2020年1月23日晚十点宣布封城,随后全国各地也陆续宣布封城,进入一级紧急状态。封城时间:这场疫情导致中国大部分地方封城了两个多月的时间,直到4月18日武汉宣布解封,中国所有城市才全部解封。
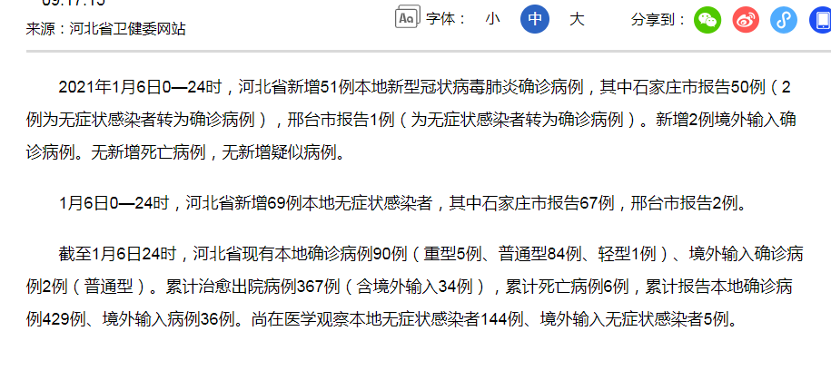
福州不再公布无症状感染者流调,这到底是怎么回事?
(壹),福州疾控表示不再公布无症状感染者流调,引发网友纷纷猜疑,究竟是已经实现社会面清零了,还是情况更加严重已经不可控了呢?本人认为,两者都不是!另外,不再公布很正常,其公布轨迹已经是第二天的事了,不能做到实时,作用不大;其福州这一波疫情先后早已经出现上百个中高风险区了。
(贰),直接接触史:与确诊或疑似新型冠状病毒肺炎患者有过近距离接触(如共同生活、工作或未采取防护的面对面交流)。疫区暴露史:近期是否到过中高风险地区或疫情流行区域。聚集性暴露:所在社区、工作场所或社交圈中存在确诊病例或密切接触者聚集现象。若存在上述任一情况,需高度警惕无症状感染可能。
(叁),无症状感染者是指个体未表现出任何临床症状,但体内携带可检测到的病毒,且具有传染性的一类感染者。具体特征如下: 无临床表现:患者无发热、咳嗽、乏力、咽痛等典型症状,也未出现呼吸困难、嗅觉味觉减退等新冠相关症状,身体状态与健康人群无异。
(肆),理解无症状感染者的传播风险定义与特征:无症状感染者无发热、咳嗽等明显症状,但咽拭子核酸检测呈阳性,体内携带病毒且具有传染性。其传播风险在于隐蔽性强,常规体温筛查难以识别。典型案例:赤峰市案例:武汉返回人员14天观察期无症状,但其父确诊感染,提示潜伏期或隐性传播可能。
(伍),疫苗大面积接种的结果。通过疫苗接种防疫可以很大程度的降低病毒的感染风险,接种疫苗增强了人体对某种病毒的免疫力,即便感染,相对来讲可能有些症状表现不出来。跟我们现在快速筛查,精准流调有很大关系。
(陆),无症状感染者:虽然携带病毒但无明显症状的人。 与上述人员及可疑污染环境有过接触或共同暴露的人员:这些人员可能因为与病例或污染环境接触而面临感染风险。流调工作对于疫情防控至关重要,通过收集和分析相关信息,可以追踪传染源、发现密切接触者、实施隔离措施,从而有效控制疫情的传播。
造谣!福州将“封城”?散布谣言要承担哪些法律责任?
按照我国法律规定,制造疫情相关谣言,会根据谣言制造的后果追究责任,如果散布谣言者还未造成严重后果就被制止,则追究造谣者治安责任,判处5日以下,或5到10日的行政拘留,一定数额罚金。如该谣言已经导致严重社会影响,则需要追究造谣者刑事责任,根据实际情况判处三年以下,或三到七年有期徒刑。
如果传播谣言导致了一些不好事情的发生,很有可能就会构成违法行为的,因为扰乱了公共治安罪。
造谣传谣需要承担的法律责任主要包括以下几种:行政责任:散布谣言,谎报险情、疫情、警情或者以其他方法故意扰乱公共秩序的,处五日以上十日以下拘留,并可以并处五百元以下罚款;情节较轻的,处五日以下拘留或者五百元以下罚款。
不会。李某(男,25岁,南平人)在微信群发布谣言,称“福州将在2022年10月28日全面实施闭环,大型商场全面关闭,要封城”,并煽动囤货,属于谣言行为,并没有要封城,经查,李某的行为构成散布谣言扰乱公共秩序,并被依法处以行政拘留。
因为疫情被封城了或者封村了,我们该怎么办
(壹),因疫情被封城或封村时,可采取以下措施保障身心健康与生活秩序:调整心态,理解政策初衷封控措施旨在保护公众生命安全、遏制病毒传播。需认识到个人配合对整体防控的重要性,避免因焦虑或抵触情绪产生非理性行为。保持冷静,通过正规渠道获取疫情信息,不信谣、不传谣。
(贰),荤菜靠买。针对疫情的不断缓解,可以适当新增惠民措施,允许一家每天出门一次,采购生活用品,前提是办理出门证。可以依托微信等联系方式,在微信上下单购买蔬菜水果。
(叁),联系当地政府你可以先用第三方支付,例如微信、支付宝和信用卡等,如果实在没有,你可以给当地政府工作人员说出实际情况,告诉工作人员你目前的情况,给他说了之后,他会给你想办法的,你也不用过于担心,你先按照规定要求,在酒店隔离住下就好,有任何问题可以先反应工作人员。
(肆),停止焦虑 目前阻挡大家前进的不是封村、封路、封城,而是自身的焦虑,或者对未来的恐慌。其实明知道这种恐慌是无用的,但不知道为什么,看到大家都在恐慌,于是自己也恐慌。这当然与这次疫情有关,但更与自身的心态有关。考研人,如果你不能停止此刻的焦虑,你更难克服长达十一个月考研历程的恐慌。
(伍),我们村的大喇叭,每天都在宣传有关疫情的一些防范措施,包括村民群,都在告诉大家不要出门,如果有事必须要出门的话,一定要记得戴口罩,回家后最好把鞋脱在门外,因为鞋底会带有细菌,放在家里不卫生。如果一定要放家里,那就要做好消毒的准备,最好在出门前就把消毒液放在家门口。
