广东疫情最新状况
广东3月4日疫情最新数据如下:新增本土确诊病例46例(含3例无症状感染者转确诊),其中深圳21例、东莞24例、惠州1例;新增本土无症状感染者18例,均来自东莞。截至3月4日24时,全省累计报告新冠肺炎阳性感染者9143例(境外输入6620例),其中确诊病例5158例(境外输入3135例),无症状感染者3985例(境外输入3485例)。

当前广东非病例集中区域可谨慎前往旅游,佛山及周边建议暂缓行程。2025年7月20日至26日,广东省新增2940例基孔肯雅热本地病例,主要集中在佛山,广州、中山等11市有散发病例,均为轻症,无重症或死亡病例,整体可控。
尤其当每日新增病例仍处于高位(如广东12月2日新增本土确诊1262例、无症状感染者5053例)时,人员流动增加可能加速疫情扩散。但风险程度取决于解封后是否保留部分关键防控措施,例如学校仍采取线上教学以减少儿童感染风险,说明防控策略在动态调整中仍注重重点人群保护。
基孔肯雅热并非起源于广东,它最早于1952年在坦桑尼亚被发现。 病毒起源背景 基孔肯雅热病毒首次被确认于1952年非洲坦桑尼亚的基孔肯雅地区,属于蚊媒传播疾病,主要通过伊蚊(如埃及伊蚊和白纹伊蚊)叮咬传播。它在非洲、亚洲及拉丁美洲的热带、亚热带区域曾多次流行。
广东疫情期间房租减免政策广东疫情期间,符合条件者可申请免租或减租。自疫情发生后,多地行业协会及基层政府向业主发出减免租金倡议,其中广州房地产协会推动力度较大。例如,广州针对受疫情影响最严重的2月实施全月免租,3月1日至4月30日期间租金减半。
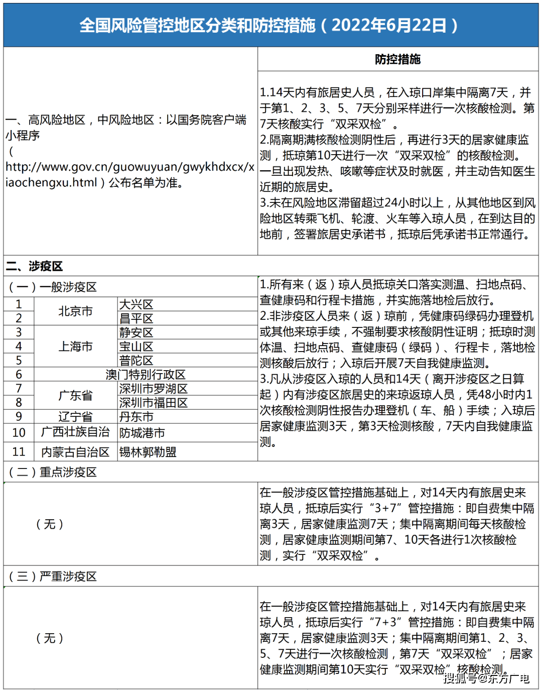
地区:该本土确诊病例由东莞市报告。此外,广东省在6月20日还报告了多例境外输入病例和无症状感染者,具体情况如下:新增境外输入确诊病例:全省新增境外输入确诊病例6例。其中,广州报告3例,分别来自英国、阿联酋和柬埔寨;深圳报告2例,分别来自刚果金和肯尼亚;佛山报告1例,来自柬埔寨。
揭阳有基孔热吗
揭阳市近期存在基孔肯雅热疫情。根据广东省疾控局发布的信息,2023年9月28日至10月4日期间,揭阳市新增7例基孔肯雅热病例;随后一周(10月5日至11日)新增病例数迅速上升至44例。截至当前可公开查询的通报周期内,该地区仍在持续出现新增病例。
揭阳疫情情况:揭阳市已报告了1例基孔肯雅热病例,这提醒公众在该地区存在蚊子传播疾病的风险。防控建议:虽然未直接列出揭阳具体的蚊子疫情风险区,但公众应增强防控意识,特别是在蚊子活跃度高的时期和地区。这包括:清积水:定期翻盆倒罐,清理室内外积水,减少蚊虫孳生环境。
防控挑战大:基孔肯雅热病毒通过蚊虫叮咬传播,其潜伏期较短,为3 - 7天。而且它的症状与登革热相似,容易造成混淆。同时,轻症病例可能没有及时就医,这就增加了隐匿传播的风险,使得疫情更难防控。
位于榕城韩祠路口东侧的孔庙,被视为揭阳古代最高的教育中心,其历史可以追溯到宋绍兴十年(1140年)。这座学宫采用中轴线布局,呈现出高台基殿堂式的建筑风格,展现了其庄重而华丽的外观。
防癌抗癌 揭阳炒茶里面的维生素C含量非常高,众所周知,维生素C是一种抗氧剂,人体在新陈代谢的过程中,因为过氧化作用,会产生很多导致细胞突变的自由基,而维生素C可以抑制过氧化作用,阻止自由基的生产,因而,可以起到防癌抗癌的作用。
广东省揭阳市区韩祠路口东侧,矗立着一座历史悠久的建筑——揭阳文庙,也被称为孔庙、文庙或夫子庙。这座富有文化底蕴的古迹可以追溯到南宋绍兴十年,即公元1140年,至今已有867年的岁月积淀。它见证了历史的沧桑变迁,历久弥新。在清代,揭阳学宫得到了两次重要的修缮。
广东新冠感染人数“抬头”,医生提醒→
(壹),近期,广东地区新冠病毒感染人数呈现明显上升势头。据广东省疾病预防控制局最新数据显示,今年7月广东新冠病毒感染发病数达到18384例,相较6月增长了10138例。不少网友也在社交媒体上分享了自己再次感染新冠病毒的经历,包括喉咙痛、鼻塞、咳嗽等症状。针对这一情况,医生提醒公众要加强防护,避免感染。
(贰),医生针对这个事件还提醒人们在服药的时候切忌饮酒,因为酒和药同时服用会产生不良反应,增加药物的毒性。如果服用头孢类的药物在喝酒还会出现双硫仑反应,这种反应会危及人类的生命,如果救治不及时就会让人因此丧命。
(叁),与此同时,新冠病毒的变异也在持续进行,XBB系列变异株已成为主流。在这一背景下,中科院院士高福在“国家感染性疾病临床医学研究中心2023年学术年会”上指出,长新冠是一个基本事实,且感染次数越多,后遗症的风险越高。
(肆),近期“重症阳人”越来越多的原因主要是感染率高。张文宏主任指出,近期重症患者增多的现象,主要是由于当前新冠病毒感染率较高。他以一个100万人口的城市为例,如果50%的人口感染新冠病毒,那么感染人数就达到了500万。
(伍),警惕!常熬夜的人“阳”后,入院治疗概率增加466%,医生提醒转阴后不要熬夜 近日,一项新研究揭示了熬夜与新冠感染后果之间的关联。该研究表明,经常熬夜或上夜班的人,虽然不会因此增加感染新冠的风险,但一旦感染,其发展为重症的风险以及需要入院治疗的概率会显著增加。
基孔肯尼亚热危险地区
年基孔肯雅热疫情在全球多个地区呈现活跃态势,主要危险地区集中在美洲、欧洲、东南亚及中国部分地区。 美洲地区 该地区疫情最为严重,2025年1月至9月累计报告28万例,占全球病例半数以上,需警惕蚊媒密度较高区域。 欧洲地区 法国海外属地留尼汪岛暴发异常疫情,约三分之一人口感染。
基孔肯雅热(可能为用户误写的“基孔肯尼亚热”)极少致命,但部分人群可能因并发症有生命风险。病情危险性与死亡概率 基孔肯雅热主要由蚊虫传播,典型症状为突发高烧、关节剧痛、皮疹。
基孔肯雅热(正确名称)的死亡率极低,但部分人群可能出现严重并发症。基孔肯雅热主要通过蚊虫叮咬传播,虽然多数患者表现为发热、关节痛等可自愈的症状,但在60岁以上老年人或患有高血压、糖尿病等基础疾病的人群中,可能引发脑炎、心肌炎等危险情况。
最大、最热闹的窗口,则是东非大裂谷的东支,北起亚丁湾附近的埃塞俄比亚北部,南至坦桑尼亚北部,中间经过肯尼亚。另两个窗口——马拉维和乍得,出产的化石有限,因此相比起来不太像窗子,只像两个窥视孔。
在肯尼亚马赛伊马拉野生动物保护区里,一只母非洲狮带着孩子们在草地上散步。每当遇到可疑的情况,母狮子总是马上把小狮子保护在远离危险的一侧。
– 里约热内卢,巴西 1991 – 斯德哥尔摩,瑞典 1990 – 墨西哥城,墨西哥 1989 – 布鲁塞尔,比利时 1988 – 曼谷,泰国 1987 – 内罗毕,肯尼亚 世界环境日相关 联合国环境规划署 联合国环境规划署(UNEP)1972年成立,总部设在肯尼亚首都内罗毕。
广东广西什么情况
(壹),首先,从战争角度来看,广西与越南接壤,在中国与越南的十年对抗中,广西受到了极大的影响,经济几乎陷入停滞状态,无法实现发展。其次,从地理位置来看,广东的地理位置比广西更有优势,经济基础也更为雄厚。广东与香港、澳门相邻,这些地区经济和文化都非常发达。
(贰),广东和广西关系非常紧密,既是地理邻居又是文化经济深度绑定的兄弟省份。两广同属岭南文化圈,历史可以追溯到秦朝设立的岭南三郡。白话(粤语)在两省大部分地区都是通用方言,广州的早茶和广西的粉饺摆上同一张餐桌毫无违和感。现在两省高速公路3小时互通,贵广高铁更是把桂林到广州压缩到5小时。
(叁),广西相比广东,长期以来缺乏国家的政策支持,这是两地经济差距扩大的关键因素。改革开放初期,广东获得了深圳、珠海等经济特区的设立,以及广州、湛江等沿海开放城市的支持。相比之下,广西只有一个北海市作为开放城市,且是在国家经济逐步发展后,才迎来了东盟自贸区和北部湾经济区的发展机遇。
(肆),广东、广西与越南在官方合作、历史人文等方面联系紧密,但也存在错误历史观的干扰。在官方合作与战略对接上,在中越构建命运共同体框架下,广东、广西积极落实两国领导人共识。
